Publications and Patents

Recent publications are primarily in the role of producing custom scientific tools.
Older publications include more personal research such as PhD thesis research.
Patents are either by Brian personally or are projects where he contributed significantly to the invention.

 

Fast-track process development: using semiconductor platforms to accelerate semiconductor progress

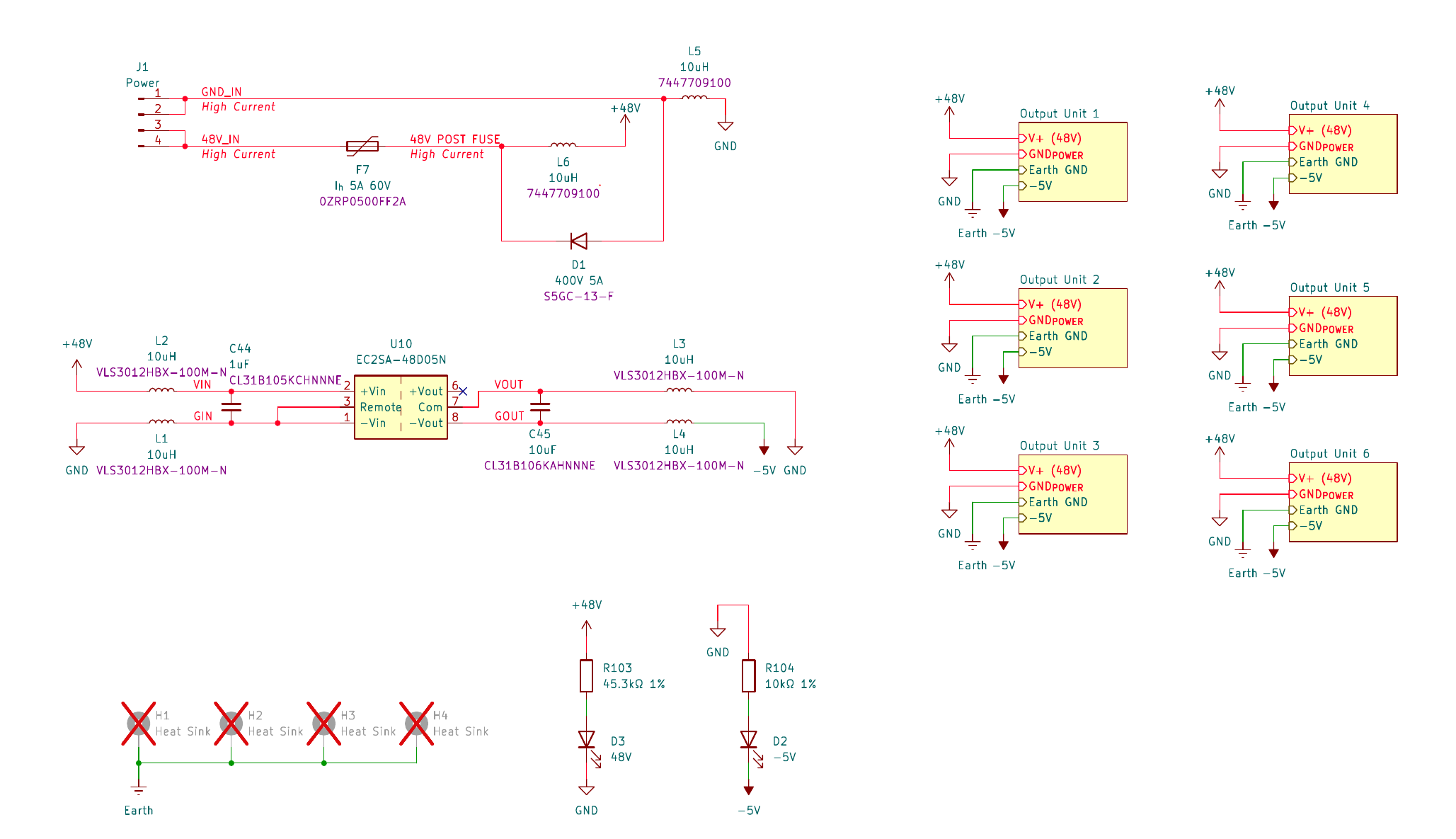
In this project, Brian assisted Prof Juejun Hu’s research team by designing and manufacturing a kilowatt scale 24-channel voltage source capable of providing up to 48V at 1A per channel while measuring the current and voltage at the load to estimate the resistance of the device under test. A Teensy 4.1 control board was used with custom firmware Brian wrote to control a high performance DAC that sends control signals to 24 channels of transistor amplifiers, with multiplexers on the measurement path to allow for low noise readings of the voltage and current using a low noise ADC.

Zhiyun Xu, Jin Feng Lim, Rui Chen, Khoi Phuong Dao, Brian Neltner, David Bono, Mark Polking, and Juejun Hu, "Fast-track process development: using semiconductor platforms to accelerate semiconductor progress [Invited]," Opt. Mater. Express 16, 793-802 (2026). DOI: https://doi.org/10.1364/OME.581635

Brian NeltnerComment